Actグループ浜崎塾
Act進学館
小学生・中学生

2026年度 通塾コース案内
Act進学館


ご覧になりたいコースをクリックしてください。

【小学生科】 【中学生科】
通常コース 中1・2
受験コース 中3
中学準備講座 個別指導1:3
個別トレーニング

情報・サポートについてはこちらをクリック

【通常コース】
【通常コース】


TOPに戻る

【受験コース】
【受験コース】


TOPに戻る

【中学準備講座】

TOPに戻る

【中1・2】
【中1・2】



TOPに戻る

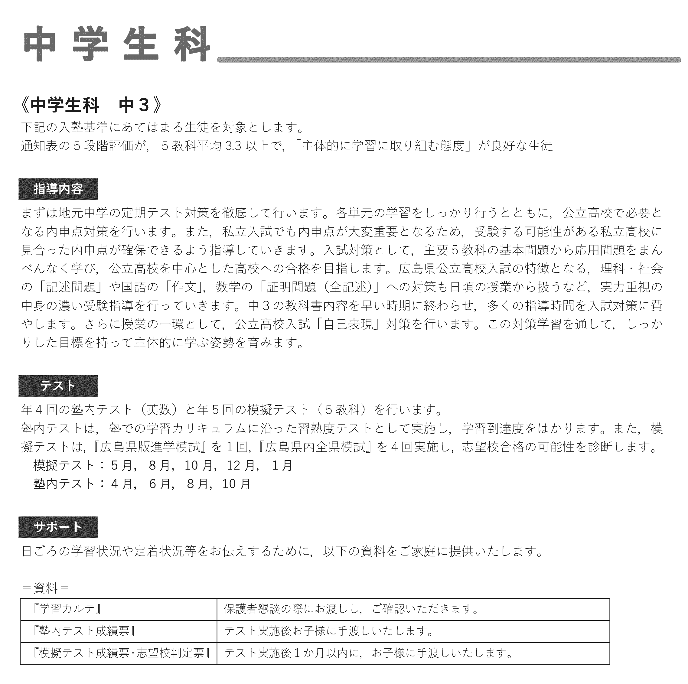
【中3】
【中3】



TOPに戻る

【個別指導1:3】
【個別指導1:3】



TOPに戻る

【個別トレーニング】
【個別トレーニング】



TOPに戻る

【情報・サポート】
【情報・サポート】


TOPに戻る
〒731-5144 広島市佐伯区三筋3丁目6-12 阿部ビル104
Act 進学館 TEL:082-961-5477 / FAX 082-961-5478
copyright 2025 Act-shingakukan All Rights Reserved.